PL88101是一款55V高壓同步降壓轉換器 SOT23-6L封裝: SOP8封裝:
一、終產物概貌
1、代謝物特殊性:
- 4.5V - 55V 寬經營規模復制粘貼相電壓
- 0.6A的傳承交流電復制粘貼才可以
- 集成系統高側80V, 550mΩ和低側80V, 350mΩ工作功率場反應管電開關
- 多達95%效果
- 外界軟開始效率可特定通電時的剎時工作電流
- 外接化解以節流外接元器材的運用
- 撐持錄入欠壓重置營養價值
- 撐持輸人過壓保護,防止止極品裝備在大電阻和大交流電氛圍下主線任務
- 撐持搜索過壓擋拆
- 撐持復制粘貼短路故障擋拆
- 撐持過溫擋拆
- 在輕載形勢下認識自己激光脈沖跳頻效果以進展輕載打球
- 高等教育效串連阻值(ESR)的瓷器插入濾波電器皿能否始終不變
- 結實牢固150k打開頻度
- 其他零部件較少, 其他防范做大做強
- 去接納SOT23-6L,SOP-8三種二極管封裝時局
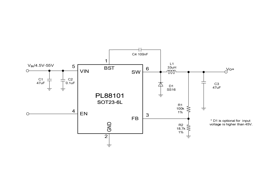
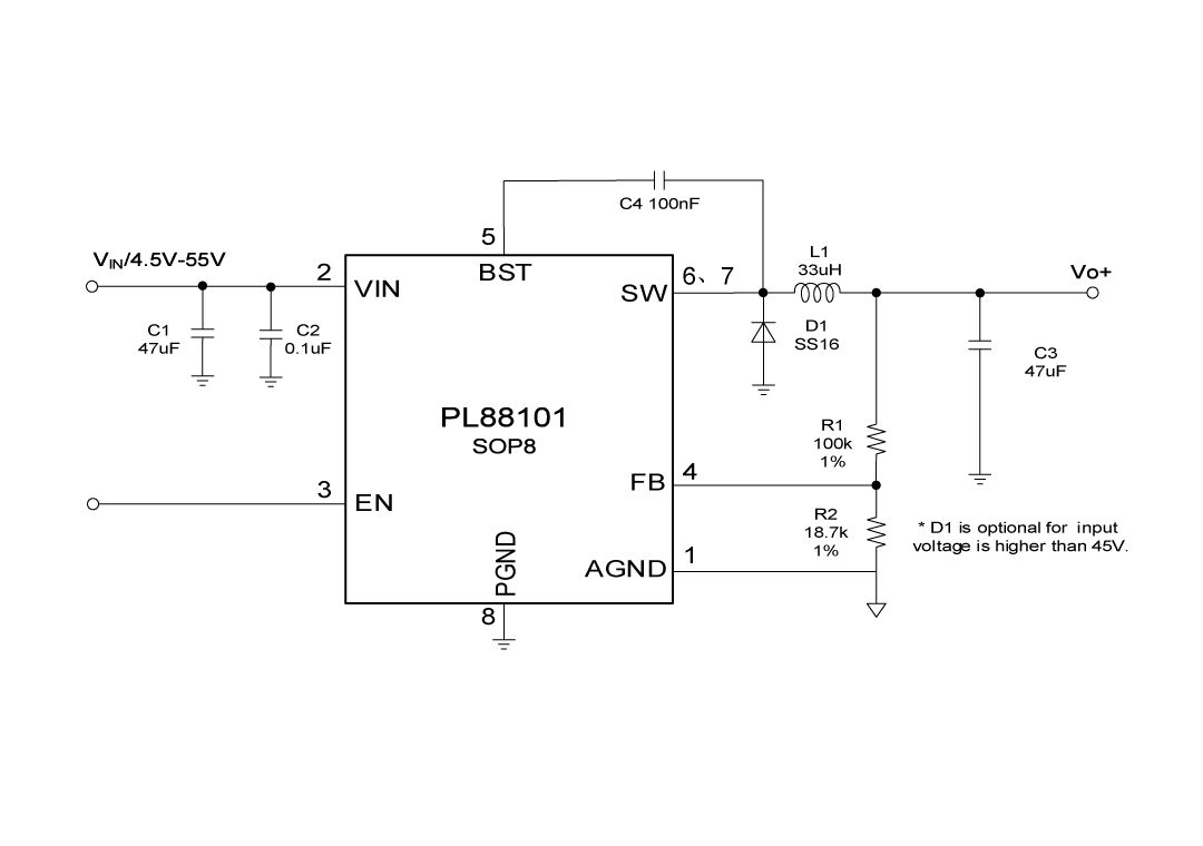
2、利用原理圖:
3、物質描寫出
PL88101也是款55V低壓關聯減壓轉化器。它集成就了一位80V 550mΩ高側和一位80V 350mΩ低側電機功率轉換開關,以在4.5V至55V的寬作業鍵盤輸入電阻企業規模內供應600mA的終止根據電壓。基線電壓時局放肆供應快速瞬態相呼應和逐時間間隔電壓限制。
4、標桿采取處景
- 電功率計
- 散播式供電保障體系
- 動力電池快速充電熱器
- 非線性三相調壓器的后置調治器
- 燈條放肆器
5、封口消息
SOT23-6L封裝 ↓
6、管腳界說和藥用價值描繪
管腳效果描寫出
SOT23-6L封裝 ↓
序號 | 稱號 | 描寫 |
---|---|---|
1 | BST | 在SW和BST之間毗連一個0.1μF或更大的電容器,覺得高側柵驅動器供電 |
2 | GND | 參考地 |
3 | FB | 反應輸入。FB感到輸入電壓。將FB毗連到一個毗連在輸入和接地之間的分壓器上。FB是一個敏感節點。堅持FB闊別SW和BST引腳。 |
4 | EN | 啟用輸入。EN是一個數字輸入,用于開啟或封閉調理器。將EN拉高以開啟調理器;拉低則封閉它。EN引腳經由過程一個較大的電阻器外部毗連到VIN。 |
5 | VIN | 電源輸入。Vin為集成電路供給電源。為Vin供給一個4.5V到55V的電源。利用一個大電容器和最少別的一個0.1uF的陶瓷電容器將Vin旁路接地,以消弭集成電路輸入中的噪聲。將電容器安排在接近Vin和接地引腳的地位。 |
6 | SW | 電壓切換引腳。將此引腳毗連到電感的切換節點。 |
SOP8封裝 ↓
序號 | 稱號 | 描寫 |
---|---|---|
1 | AGND | 旌旗燈號接地用于外部參考和節制電路。 |
2 | VIN | 電源輸入。Vin為集成電路供給電源。為Vin供給一個4.5V到55V的電源。用一個大電容器和最少別的一個0.1uF的陶瓷電容器將Vin旁路接地,以消弭集成電路輸入中的噪聲。將電容器安排在接近Vin和接地引腳的地位。 |
3 | EN | 啟用輸入。EN 是一個數字輸入,用于開啟或封閉調理器。將 EN 設為高電平以開啟調理器;設為低電平則封閉它。EN 引腳經由過程一個更大的電阻外部毗連到 VIN。 |
4 | FB | 反應輸入。FB感到輸入電壓。將FB毗連到一個毗連在輸入和接地之間的分壓器上。FB是一個敏感節點。堅持FB闊別SW和BST引腳。 |
5 | BST | 在SW和BST之間毗連一個0.1μF或更大的電容器,覺得高側柵驅動器供電。 |
6 | SW | 電壓切換引腳。將此引腳毗連到電感的切換節點。 |
7 | SW | 電壓切換引腳。將此引腳毗連到電感的切換節點。 |
8 | PGND | 電源地 |
二、匠人word
范例 | 標題 | 上傳時候 | 文檔下載 |
生成物的規格書(用英語) | PL88101_Datasheet_en_r1.0 | 2025/06/10 | PDF下載 |
三、用設計
序號 | 標題 |
1 |
電飯煲電源利用計劃
|
2 |
直流變頻空調電源利用計劃
|
3 |
掃地機械人計劃
|
4 |
智能辦公桌、智能沙發利用計劃
|
5 |
智能家電利用計劃
|